Droit de préemption : principe et modalités d'exercice

Dans la législation française, le droit de préemption est un aspect spécifique du droit de l'urbanisme. Il s'agit du droit reconnu à une collectivité publique ou une personne privée d'acquérir un bien immobilier en lieu et place de l'acheteur. Le cabinet Ingelaere Avocats vous évoque en quoi consiste ce droit et quelles sont ses modalités d'application.

Qu'est-ce que le droit de préemption ?

Le droit de préemption peut être défini comme la faculté accordée à un tiers de se substituer à l'acheteur dans le cadre d'une vente immobilière. Ce droit est le plus souvent appliqué dans le cadre du droit de l'urbanisme. Il peut être accordé à un tiers ou à une collectivité publique. Quelle que soit la situation, le vendeur est obligé de céder le bien au titulaire du droit. En général, cette entrave à la liberté contractuelle est justifiée par le principe de l'intérêt public. Dans le cas où le bien mis en vente est en location, le droit de la préemption peut être appliqué pour assurer la protection du locataire.

Les différents droits de préemption et les titulaires

Droit préemption

Il existe deux principaux droits de préemption selon que le titulaire soit une commune ou une personne physique.

Droits de préemption des collectivités publiques

Les droits de préemption des collectivités territoriales sont ceux accordés à une commune dans le cadre d'une vente immobilière. Selon l'article L210-1 du Code de l'urbanisme, ces droits reconnus à la municipalité sont exercés en vue de la réalisation des actions et opérations d'intérêt général. Ils se déclinent en trois grandes catégories.

  • Droit de préemption urbain (DPU),
  • Droit de préemption dans les zones d'aménagement différé,
  • Droit de préemption au profit des locataires.

Chacun d'entre eux possède ses propres spécificités et ses conditions d'application.

Droit de préemption urbain

Conformément à l'article L211-1 du Code de l'urbanisme, les mairies ayant un plan local d'urbanisation (PLU) rendu public peuvent acquérir des biens immobiliers mis en vente dans un périmètre délimité. C'est cette faculté accordée à la mairie que l'on qualifie de droit de préemption urbain (DPU). Ce dernier est le plus courant parmi ceux appliqués au bénéfice des communes.

La mairie peut ainsi appliquer sa préemption dans le cadre de la cession de votre terrain pour substituer légalement à l'acheteur. Le DPU peut être exercé notamment dans l'une des conditions détaillées dans l'article L300-1 du Code de l'urbanisme :

  • Réalisation d'un projet de développement urbain,
  • politique locale d'habitation sur le territoire de la ville,
  • extension ou accueil des activités économiques (commerces ou petits artisanats),
  • installation des équipements collectifs...

Pour chacune de ces situations, l'application effective du DPU par la mairie doit avoir été prévue par une délibération du conseil municipal. Cela permet aux propriétaires des biens concernés d'être informés à l'avance. Ces derniers doivent alors faire une déclaration d'intention d'aliéner (DIA) auprès de la municipalité avant la conclusion d'un éventuel contrat de vente avec un particulier. Dans certains cas, la commune peut décider de suspendre son DPU pour aider le vendeur à choisir librement son acheteur.

Droit de préemption dans les zones d'aménagement différé

Selon les articles L212-1 et L211-2 du Code de l'urbanisme, des zones d'aménagement différé (ZAD) peuvent être créées sur le territoire d'une ville après l'avis de la commune. Il s'agit des zones spécifiques non aménagées qui sont destinées à accueillir un projet de développement territorial. La législation accorde également un droit de préemption aux collectivités publiques concernant ces ZAD.

En cas de cession d'un bien situé dans un tel périmètre, la ville peut donc le racheter, en lieu et place de l'acquéreur. Ce droit d'acquisition est accordé pour un délai de six ans (renouvelable) à partir de la date de publication de l'acte de création de la zone. Il peut être octroyé à la commune ou au concessionnaire chargé de l'aménagement.

Droit de préemption dans les espaces sensibles naturels

Dans l'objectif de préserver les espaces naturels sensibles (les paysages et biodiversités atypiques), les collectivités territoriales bénéficient d'un droit de préemption spécifique. Cela leur offre la possibilité d'acquérir en propriété un bien situé sur les périmètres concernés, en toute conformité aux législations en vigueur. Dans la majorité des cas, ce droit est exercé par le département dans lequel se trouvent les espaces naturels préservés. Le département peut toutefois le déléguer au conservatoire du littoral, s'il ne l'exerce pas. Si votre bien se trouve dans un tel espace, vous devez donc adresser une DIA à votre municipalité, en cas d'une éventuelle cession.

Droit de préemption au profit des locataires

En matière de préemption, on distingue également les droits appliqués au bénéfice du locataire. Ceux-ci peuvent être exercés en différentes conditions pour protéger le locataire

Vente d'un bien en location

Conformément à la législation, le propriétaire d'un bien en location peut décider de vendre sa propriété immobilière et de donner congé à son locataire. Selon l'article 15 de la loi n° 89-462 du 6 juillet 1989, il est toutefois tenu de proposer l'achat de la propriété au locataire de manière prioritaire. En général, on considère que la notification du congé constitue en même temps une offre de vente au profit du locataire. Ce dernier bénéficie ainsi d'un droit de préemption lui permettant d'acquérir le bien en toute légalité.

Subdivision d'un bien en location

Dans le cas de la cession d'un ou plusieurs locaux à usage d'habitation après la subdivision d'un immeuble loué, le locataire peut également préempter le bien. La loi lui accorde ainsi la possibilité d'acquérir les parties de l'immeuble que le propriétaire souhaite vendre. Cette disposition légale est applicable même dans le cas des locaux à usage mixte (habitation, professionnel ou commercial).

Après la décision de vendre un ou plusieurs locaux suite à la division d'un immeuble loué, le vendeur est donc tenu de proposer l'offre au locataire en priorité. Comme l'indique l'article 10 de la loi n° 75-1351 du 31 décembre 1975, la non-information du locataire est synonyme de la nullité de la transaction immobilière.

Cabinet Ingelaere Avocat partout en France

Une question ? Un rendez-vous ?

Vous pouvez nous joindre via notre formulaire de contact ou appeler notre secrétariat au 07 81 14 93 30 de 09h00 à 17h00 du lundi au jeudi et de 09h00 à 12h00 le vendredi.

Quels sont les biens concernés par le DPU ?

Avec la mise en œuvre du dispositif ALUR depuis 2017, le champ d'application du DPU est désormais très étendu. Cette disposition légale est applicable à tous les biens situés en zone de préemption. En règle générale, tous les immeubles finis depuis au moins quatre ans sont concernés, y compris les lots de copropriété. Le DPU est également applicable à la cession de propriété immobilière entre ascendant et descendant, mais aussi dans le cadre du mariage. Si vous souhaitez vendre ou céder une maison ou un immeuble, prenez donc le temps de vérifier si ce dernier n'est pas couvert par le droit de la préemption.

Les modalités d'exercice du droit de préemption

Le principe d'application du droit de préemption est assez simple. Suite à la décision de vendre sa propriété immobilière, le vendeur doit adresser une DIA aux éventuels titulaires de la préemption. Il peut s'agir de la commune, d'un établissement de coopération intercommunale ou d'un locataire selon la situation. Quel que soit le profil concerné, la DIA doit être rédigé par un notaire et doit comporter :

  • L'indication du prix fixé pour la transaction,
  • les conditions qui entourent l'opération,
  • les informations environnementales du bien (article L514-20 du Code de l'environnement).

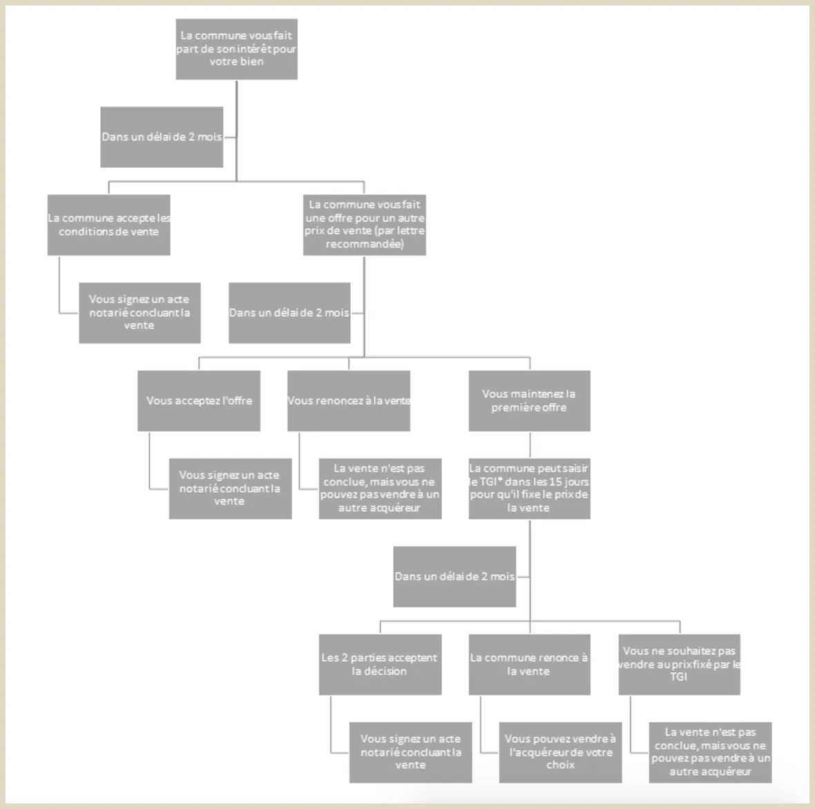
À la réception par la municipalité, cette notification de cession est considérée comme une offre de vente à part entière. L'autorité préemptrice peut ainsi exercer son droit en achetant le bien à un tarif convenu entre les deux parties. Dans certains cas, il est possible que cette dernière renonce à son droit de préemption. Lorsque cela arrive, le vendeur est en toute liberté de céder son bien à un acheteur de son choix

Quel est le délai du droit de préemption ?

Le délai de l'application de la préemption varie selon le droit concerné. En général, les droits accordés au locataire pour préempter un bien s'expirent au bout de deux mois après la notification de la part du vendeur. Si le locataire ne répond pas à la notification sur ces deux mois, le vendeur est libre de conclure l'opération avec un autre acheteur.

Dans le cas des collectivités publiques, les délais ne sont pas toujours les mêmes en toute situation. Pour le DPU, les communes disposent de deux mois pour se manifester après l'émission de l'offre par le vendeur. Par contre, lorsqu'il s'agit de préempter un bien situé dans les espaces naturels sensibles, les collectivités publiques doivent appliquer leur droit dans un délai de trois mois. Pour avoir une idée précise des délais qui s'appliquent dans votre cas, prenez donc le temps de vous renseigner auprès d'un notaire ou d'un cabinet d'avocats comme celui de Maître Ingelaere.

Avis vérifiés de nos clients

★★★★☆ 4.5/5 (135 avis)
★ ★ ★ ★ ☆

"Très content du service. J’ai contacté le cabinet sur internet pour un premier rendez vous en septembre. J’ai eu le plaisir d’échanger avec Monsieur Ingelaere et nous venons d’obtenir une belle décision en vices cachés qui reconnaît ce vice et la responsabilité du vendeur. Je recommande totalement leur savoir faire. "

– Pascal C.

★ ★ ★ ★ ★

"Nous avons reçu un retour très rapide à notre demande. Maître Ingelaere est compétent, professionnel, rassurant et à l’écoute. Nous sommes très contents de notre expérience avec le cabinet Ingelaere & Partners. "

– Pihla A.

★ ★ ★ ★ ☆

"Je suis satisfait du 1er rdv, que ce soit dans la forme ou dans le fond "

– Mehdi H.

Droit de préemption : pourquoi solliciter notre cabinet d'avocats ?

Vous souhaitez vendre votre maison et vous vous rendez compte que cette dernière doit être préemptée par la municipalité ? Il est important de vous faire assister par un avocat en droit de l'urbanisme pour réussir toutes les démarches et éviter les contentieux avec la juridiction publique. Dans notre cabinet Ingelaere Avocats, nous vous accompagnons à chaque étape de la procédure, grâce à notre expertise et nos compétences. Nous mettons à votre disposition un avocat pour vous aider à :

  • Bloquer ou ralentir l'application de la préemption,
  • négocier le prix de votre bien devant la juridiction compétente,
  • appliquer votre droit de regard en toute légitimité.

À travers chacune de ces situations, votre avocat spécialisé vous assiste, vous conseille et défend efficacement vos intérêts.

Bloquez le projet de préemption de votre bien

L'autorité préemptrice peut exercer son droit de façon légitime sur les propriétés immobilières situées dans certains périmètres bien définis. Il est également possible pour les propriétaires de s'interposer à l'application de cette disposition. C'est notamment possible lorsque la motivation de l'autorité préemptrice n'est pas conforme aux conditions détaillées par l'article L300-1 du Code de l'urbanisme.

Pour contester le droit de l'autorité préemptrice, les avocats du cabinet de Maître Ingelaere vous aident à effectuer une réclamation auprès du juge administratif. Notre mission est de vous accompagner et de vous représenter devant le juge pour remettre en question la légitimité de la préemption exercée sur votre propriété immobilière.

Bénéficiez d'un accompagnement personnalisé pour négocier le prix du bien

Dans le cadre de l'application de son droit de préemption, la municipalité peut revoir le prix de votre bien à la baisse. Si le tarif proposé pour la transaction est trop bas, vous disposez de 15 jours maximum pour saisir le juge de l'expropriation. Ce dernier se chargera de fixer le tarif de cession convenable en s'appuyant sur les éléments fournis par chacune des deux parties.

Durant ce processus, il est donc important de fournir des éléments concrets et précis au juge. Il faut également défendre vos intérêts en tant que vendeur devant la juridiction. Et pour cela, l'expertise d'un avocat spécialisé est nécessaire. Avec Ingelaere Avocats, faites-vous représenter par un spécialiste du droit de préemption pour mieux négocier le prix de cession de votre bien.

Faites valoir votre droit de regard sur le bien préempté

La municipalité souhaite acquérir votre propriété immobilière en lieu et place de l'acheteur ? Même après la signature de la cession de votre bien préempté, vous disposez d'une période de 5 ans (à compter de la date de cession) pour obtenir une rétrocession de la propriété. C'est rendu possible grâce au droit de regard dont vous bénéficiez sur l'utilisation du bien par l'autorité préemptrice.

Cette disposition légale vous donne la possibilité de garder un œil sur l'exécution du projet justifiant la préemption de votre propriété immobilière. Le but est de vérifier si l'autorité préemptrice poursuit effectivement l'intérêt général. Si tel n'est pas le cas, il s'agit de l'application d'une préemption abusive. Dans une telle situation, la législation vous accorde la possibilité de réclamer la rétrocession de votre bien auprès du juge compétent.

Ce processus judiciaire implique d'établir les preuves attestant les faits et de défendre votre position devant le tribunal. Pour réussir cette procédure, l'intervention d'un avocat est indispensable. C'est pourquoi chez Ingelaere Avocats, nous mettons à votre disposition des avocats experts en droit de l'urbanisme pour vous accompagner. Avec plus d'une dizaine d'années d'expérience, notre équipe est prête à vous assister en cas d'abus de la part de l'autorité préemptrice. N'hésitez donc pas à contacter notre cabinet pour bénéficier de notre expertise et de nos compétences professionnelles en droit de préemption.

Sources :

 

Schéma préemption

Contentieux de la construction de la maison individuelle

Auteur : Benjamin Ingelaere

La construction de maisons individuelles représente un secteur particulièrement dynamique, mais aussi fortement exposé aux litiges. Dans ce domaine, les contentieux entre particuliers ou professionnels sont nombreux et parfois complexes. Cet ouvrage propose une analyse approfondie et résolument opérationnelle de l'ensemble des situations contentieuses susceptibles de survenir dans ce domaine.

Après un rappel du cadre juridique applicable, ce guide identifie les causes les plus fréquentes de conflits (malfaçons, retards, modifications non autorisées, impayés...) et détaille les outils à disposition pour prévenir et résoudre les litiges. Une large place est accordée aux modes alternatifs de résolution des différends (médiation, conciliation, arbitrage), mais aussi aux procédures judiciaires classiques (référés, actions en responsabilité, recours en garantie).

Cet ouvrage offre une approche complète et opérationnelle intégrant les dernières évolutions législatives et jurisprudentielles. Grâce à son approche pédagogique et ses nombreux exemples pratiques, il permet de sécuriser un projet de construction, d'anticiper les risques juridiques et de défendre efficacement ses droits.

 

 

Nous contacter

Contactez notre cabinet

Le cabinet Ingelaere Avocats intervient sur toute le France.